MELSEC-F Series Terminal Block

Caution
- This product belongs in RoHS Directive under Category 9 "Monitoring and control equipment" with exclusion from the usage restriction of phthalate esters until 21 July 2021.
Product Description
MELSEC-F series terminal block.
[Features]
· Lineup available for output and AC input to save labor in input/output wiring work.
· The sequencer and a terminal block can be connected easily with a cable.
[Applications]
· Connector to terminal block conversion.
Terminal Block FX-16E-TB, FX-16E-TB/UL Features
Input or output: 16 points (for connector > terminal block conversion)
The terminal block can be easily connected to a sequencer using a cable.
The customer may purchase an optional connection cable or fabricate a custom cable.
I/O wiring can be completed easily, which helps save on labor.
Terminal Block FX-16EX-A1-TB, FX-16EX-A1-TB/UL Features
Input: 16 points (for connector > terminal block conversion), AC input signal type.
FX-16EX-A1-TB and FX-16EX-A1-TB/UL Specifications
| Input Specifications | Connection Type | Terminal Block (M3.5 Screw) A connector is used to connect the terminal block to a sequencer. | |
|---|---|---|---|
| Input Type | AC Input | ||
| Input Signal Voltage | 100 to 120 V AC +10% -15% 50/60 Hz | ||
| Input Signal Current | 4.7 mA / 100 V AC, 50 Hz 6.2 mA / 110 V AC 60 Hz | ||
| Input Impedance | Approx. 21 kΩ / 50 Hz Approx. 18 kΩ / 60 Hz | ||
| Input Sensitivity | ON | 3.8 mA / 80 V AC or more | |
| OFF | 1.7 mA / 30 V AC or less | ||
| Response Time | 25 to 30 ms This response time does not include any response delay on the sequencer side. | ||
| Input Signal Format | Wet contact | ||
| Circuit Insulation | Opto-isolator Insulation | ||
| Input Operation Indicator | No input LED (However, a 24 V power supply LED indicator is available.) | ||
| Power Consumption | 1.2 W (48 mA, 24 V DC) When connected to an FX2N-16EX-C, at least "3.9 W (160 mA, 24 V DC)" is required. | ||
Input Circuit Configuration

FX-16EX-A1-TB and FX-16EX-A1-TB/UL
Terminal Block FX-16EYR-TB and FX-16EYR-ES-TB/UL Features
Output: 16 points (for connector > terminal block conversion) relay output type
Terminal Block FX-16EYR-TB, FX-16EYR-ES-TB/UL Specifications
| Output Specifications | Connection Type | Terminal Block (M3.5 Screw) A connector is used to connect the terminal block to a sequencer. | |
|---|---|---|---|
| Output Type | Relay | ||
| External Voltage | 250 V AC or less and 30 V DC or less | ||
| Maximum Load | Resistant Load | 2 A/point Make sure the total load current per common (4 points) is no more than 8 A. | |
| Inductive Load | 80 VA | ||
| Minimum Load | 5 V DC 2 mA (reference value) | ||
| Response Time | OFF > ON | Approx. 10 ms This response time excludes any response delay on the sequencer side. | |
| ON > OFF | Approx. 10 ms This response time excludes any response delay on the sequencer side. | ||
| Circuit Insulation | Mechanical Insulation | ||
| Operation Indication | An LED is lit when the relay coil is receiving power | ||
| Power Consumption | 1.92 W (80 mA, 24 V DC) | ||
Output Circuit Configuration

FX-16EYR-TB

FX-16EYR-ES-TB/UL
Terminal Block FX-16EYS-TB and FX-16EYS-ES-TB/UL Features
Output: 16 points (for connector > terminal block conversion) triac output type.
Terminal Block FX-16EYS-TB and FX-16EYS-ES-TB/UL Specifications
| Output Specifications | Connection Type | Terminal Block (M3.5 Screw) A connector is used to connect the terminal block to a sequencer. | |
|---|---|---|---|
| Output Type | Triac (SSR) | ||
| External Voltage | 85 to 242 V AC | ||
| Maximum Load | Resistant Load | 0.3 A / 1 point If a load subject to large rush current is switched ON/OFF at high frequency, make sure the mean-square current is no more than 0.2 A. Make sure the total load current per common (4 points) is no more than 0.8 A. | |
| Inductive Load | 15 V A / 100 V AC 36 V A / 240 V AC | ||
| Minimum Load | 0.4 VA / 100 V AC 1.6 VA / 200 V AC | ||
| Leakage Current When Open | 1 mA / 100 V AC 2 mA / 200 V AC | ||
| Response Time | OFF > ON | 2 ms or less This excludes any response delay on the sequencer side. | |
| ON > OFF | 12 ms or less This excludes any response delay on the sequencer side. | ||
| Circuit Insulation | Opto-isolator Insulation | ||
| Operation Indication | An LED is lit when the photo-thyristor is receiving power | ||
| Power Consumption | 2.7 W (112 mA 24 V DC) | ||
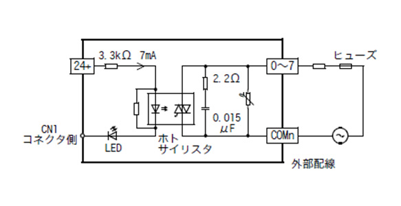
Output Circuit Configuration

FX-16EYS-TB

FX-16EYS-ES-TB/UL
Terminal Block FX-16EYT-ES-TB/UL, FX-16EYT-ESS-TB/UL and FX-16EYT-TB Features
Output: 16 points (for connector > terminal block conversion), transistor output type
Output type: transistor/sink output (FX-16EYT-ES-TB/UL, FX-16EYT-TB), transistor/source output (FX-16EYT-ESS-TB/UL)
Terminal Block FX-16EYT-ES-TB/UL, FX-16EYT-ESS-TB/UL and FX-16EYT-TB Specifications
| Output Specifications | Connection Type | Terminal Block (M3.5 Screw) A connector is used to connect the terminal block to a sequencer. | |
|---|---|---|---|
| External Voltage | 5 to 30 V DC | ||
| Maximum Load | Resistant Load | 0.5 A / 1 point Make sure the total load current per common (4 points) is no more than 0.8 A. | |
| Inductive Load | 12 W / 24 V DC | ||
| Leakage Current When Open | 0.1 mA / 30 V DC | ||
| Response Time | OFF > ON | 0.2 ms or less / 24 V DC This response time excludes any response delay on the sequencer side. | |
| ON > OFF | 1.5 ms or less / 24 V DC This response time excludes any response delay on the sequencer side. | ||
| Output Element ON Voltage | 1.5 V | ||
| Circuit Insulation | Opto-isolator Insulation | ||
| Operation Indication | An LED is lit when the opto-isolator is receiving power | ||
| Power Consumption | 2.7 W (112 mA 24 V DC) | ||
Output Circuit Configuration

FX-16EYT-ES-TB/UL

FX-16EYT-ESS-TB/UL

FX-16EYT-TB
Terminal Block FX-16EYT-H-TB Features
Output: 16 points (for connector > terminal block conversion) transistor output large-current type
Terminal Block FX-16EYT-H-TB Specifications
| Output Specifications | Connection Type | Terminal Block (M3.5 Screw) A connector is used to connect the terminal block to a sequencer. | |
|---|---|---|---|
| Output Type | Transistor / sink output | ||
| External Voltage | 5 to 30 V DC | ||
| Maximum Load | Resistant Load | 1 A / 1 point Make sure the total load current per common (4 points) is no more than 3 A. | |
| Inductive Load | 24 W / 24 V DC | ||
| Leakage Current When Open | 0.1 mA / 30 V DC | ||
| Response Time | OFF > ON | 10 ms or less | |
| ON > OFF | 10 ms or less | ||
| Output Element ON Voltage | 1.5 V | ||
| Circuit Insulation | Opto-isolator Insulation | ||
| Operation Indication | An LED is lit when the opto-isolator is receiving power | ||
| Power Consumption | 2.7 W (112 mA 24 V DC) | ||
Output Circuit Configuration

FX-16EYT-H-TB
Terminal Block FX-32E-TB and FX-32E-TB/UL Features
Input or output: 32 points (can be divided into 16 input points / 16 output points) (for connector > terminal block conversion)